第一章
1 厂房和车间
1.1 厂房和车间应设立水处理区、灌装防护区、检测实验室、包装区、原辅材料及包装材料仓库、成品仓库。
1.2 采用可周转的容器生产包装饮用水,应单独设立周转容器的检查和预处理区。
1.3 生产过程中如需使用食品添加剂的(气体除外),应设置配(投)料区。
1.4 厂房和车间应分为一般作业区、准清洁作业区和清洁作业区。一般作业区通常包括水处理区、包装区、仓库,周转容器的检查区等;准清洁作业区通常包括配(投)料区、预包装清洗消毒区等;灌装防护区应设在清洁作业区。采用自带洁净室及洁净环境自动恢复功能的吹瓶、灌装、封盖(封口)一体,且其内部形成清洁作业环境的设备可不设在清洁作业区。
1.5 一般作业区、准清洁作业区与清洁作业区,各区之间应采取有效的隔离,防止交叉污染。
2设施与设备
2.1设施
2.1.1供水设施
2.1.1.1不同用途的水如生产用源水、清洗消毒用水、辅助生产用水等,应避免交叉污染,各管路系统应明确标识以便区分,鼓励企业设置清洗水回收设施。
2.1.1.2辅助生产用水包括锅炉房、机修、制冷、空压机及真空泵站、污水站、检验实验室和贮运等的用水。
2.1.2清洁消毒设施
应根据工艺需要配备相应的容器清洁消毒设施。与产品接触的设备及管道的清洗消毒应配备清洗消毒设施,鼓励使用原位清洗系统(clean in placeCIP),应定期对清洗消毒的效果进行评估。
2.1.3个人卫生设施
2.1.3.1配(投)料区应设置二次换鞋(穿戴鞋套)设施或工作鞋靴消毒设施,洗手、干手、消毒设施;
2.1.3.2清洁作业区入口处应设置次更衣室设置风淋设施、换鞋(穿戴鞋套)设施或工作鞋靴消毒设施,洗手、干手、消毒设施。
2.1.3.3当按照7.4要求,吹瓶、灌装、封盖(封口)一体设备不设在清洁作业区时,其灌装防护区入口处可不设置二次更衣室、风淋设施、鞋靴消毒设施和洗手、干手、消毒设施。
2.1.3.4风淋设施应定期进行清洁和维护。
2.1.4空气净化设施
2.1.4.1食品加工用水储水罐应安装空气呼吸器。
2.1.4.2灌装防护区应加装空气过滤装置,对空气进行过滤净化处理,并对过滤装置定期清洁。
2.1.4.3灌装防护区静态空气洁净度(悬浮粒子、沉降菌)应达到10000 级且灌装局部应达到100级;或灌装防护区静态整体空气洁净度达到1000级。
2.1.4.4生产过程中直接与产品或包装接触的压缩空气应经过除油、除水、除过滤处理。
2.1.5贮存设施
应具有与所生产产品的数量、贮存要求、周转容器周转期及产品检验周期相适应的仓储设施。
2.2设备
2.2.1采集设备、输水管道及水贮存设备应定期进行清洗、消毒。水贮存设备应密闭,易于排水和清洗,避免形成死水层。
2.2.2水处理设备应包括精滤设备、杀菌/除菌设备(如臭氧发生器及混合设备、紫外线杀菌设备、除菌过滤设备等)。生产饮用纯净水的水处理设备还应包括反渗透设备或蒸馏设备或其他去离子设备。
2.2.3如使用过滤除菌设备,滤膜孔径应至少达到0.45um 的规格。
2.2.4如需添加食品添加剂,应采用自动化控制设备进行添加。
2.2.5灌装、封盖(封口)设备应采用全自动化控制设备,不应手工灌装、手工封盖(封口)。
2.2.6如使用周转容器生产包装饮用水,应配备周转容器的外洗设备、自动内消毒设备、灯检设备、自动灌装封盖(封口)设备、盖清洁或消毒设备、喷码设备等,如生产桶装饮用水,还应配备拔盖设备、桶口热塑膜包裹密封设备。
2.2.7周转使用的空桶的内部清洗消毒设备应为连续自动化设备,至少包括预清洗、洗涤剂清洗、消毒剂清洗、水冲洗、成品水冲洗等不少于10个清洗消毒工位(含沥干工艺),并设置合理的冲洗时间、压力、洗涤剂和消毒剂的浓度等,确保空桶清洗消毒效果。
3 卫生管理
3 食品相关产品
3.1非连线生产(外购)的包装容器(瓶、桶、袋)、瓶盖、桶盖在运输和贮存过程中应使用清洁卫生、防水的材料包装,运输车厢和贮存库应保持清洁,不得与有毒有害物混合运输贮存,应有防尘、防污染措施。
3.2包装容器、材料应符合相关标准或规定,并且在特定贮存和使用条件下不影响食品的安全和产品特性。食品接触的包装容器、材料用添加剂应符合 GB 9685及相关法规要求。
3.3周转桶应采用符合10.2要求的材料制成,如聚碳酸酯(PC)等。
3.4周转回厂的空桶应严格检查水桶的密封性和安全性,如影响产品质量和安全则不应再使用。周转桶不应露天存放。
4 生产过程的食品安全控制
4.1水处理工艺控制
水处理工艺的设置应符合源水类型、水质特性及对产品水质的要求。
4.1.1化学污染控制
4.1.1.1为减少或去除某些化学物质,可对源水进行相应的处理,包括物理(机械)过滤和化学处理,如采用膜过滤器、砂滤或压缩纤维过滤器、活性炭过
滤、去离子化(反渗透等)和曝气等工艺来完成。
4.1.1.2如采用除铁、锰曝气工艺,应采取有效措施防止造成污染。
4.1.2微生物污染控制
4.1.2.1为控制微生物污染,可对源水进行相应的处理,包括化学处理(如臭氧消毒等)和物理处理(如紫外线杀菌、过滤除菌等)。
4.1.2.2采用臭氧消毒工艺的,应在保证杀菌效果的前提下严格控制臭氧浓度,避免或减少溴酸盐产生。
4.1.2.3采用紫外线消毒工艺的,应定期监控紫外线强度,当紫外线强度降低到规定要求以下时,应及时更换,保持紫外灯管表面的清洁。
4.1.2.4采用过滤除菌工艺的,应定期更换滤膜或滤料、定期反冲洗和清洗,检查滤膜性能等。
4.2生产过程中装置的维护
应对水处理装置运行的有效性进行监控和维护,建立维护计划、设立监控指标、并保存实施记录。
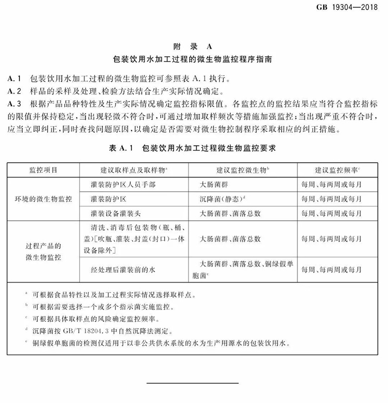
4.3生产过程中微生物的监控
应对灌装防护区、清洗消毒后的包装容器等关键生产环节进行微生物监控。
5 产品检验
5.1生产线检验
5.1.1灌装封盖(封口)后应对产品的外观、灌装量、容器状况、封盖(封口)严密性和肉眼可见物等进行检验。
5.1.2生产企业应配备与生产能力相符的空瓶、空桶、成品的检验人员。
5.1.3建议企业采用在线检验设备,如空瓶或成品瓶的检验设备等。
5.2实验室检验要求应具备相应指标检验能力,包括菌落总数、大肠菌群、浑浊度、色度、臭氧浓度(仅适用于采用臭氧工乙)、电导率(仅适用于饮用纯净水);以非公共供水系统为水源的还应具备铜绿假单胞菌的检验能力,铜绿假单胞菌可委托有资质的第三方检验。
6 贮存和运输
应符合 GB 14881-2013第10章的规定。
7 产品召回管理
应符合 GB 14881-2013第11章的规定。
8 培训应
符合GB 14881-2013第5章的规定。
9 管理制度和人员
应符合 GB 14881-2013第6章的规定。
10 记录和文件管理
应符合GB 14881-2013第7章的规定。
